互联网转载 具体未测试
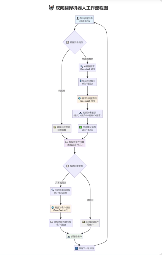
功能说明:
1.双向功能,这个不用说
2.将客户消息翻译为客服配置的指定语言,不管客户消息是哪个国家的语言,只要是deepseek能识别的语言都可以。
3.将客户发送的消息翻译为符合客户国家口语习惯的语言
![图片[3]-A2846tgAI全自动翻译智能人工客服 客服机器人源码 带视频搭建教程-柠檬源码网](https://zhixingg.cn/wp-content/uploads/replace/4b6ca182e5e77eb7e3c3a800939a3592.jpeg)
© 版权声明
THE END

互联网转载 具体未测试
功能说明:
1.双向功能,这个不用说
2.将客户消息翻译为客服配置的指定语言,不管客户消息是哪个国家的语言,只要是deepseek能识别的语言都可以。
3.将客户发送的消息翻译为符合客户国家口语习惯的语言
![图片[3]-A2846tgAI全自动翻译智能人工客服 客服机器人源码 带视频搭建教程-柠檬源码网](https://zhixingg.cn/wp-content/uploads/replace/4b6ca182e5e77eb7e3c3a800939a3592.jpeg)
暂无评论内容